1. 设计目标与整体思路
Qwen-Agent 路由层(Router)的核心目标是:
- 将多种能力(对话 / 图片 / 代码 / 文档 / 工作流)统一暴露为 单一入口
- 让 LLM 自动决策使用哪个 Agent
- 保证多轮对话中的 Agent identity 延续
- 保持低耦合、可扩展、可插拔
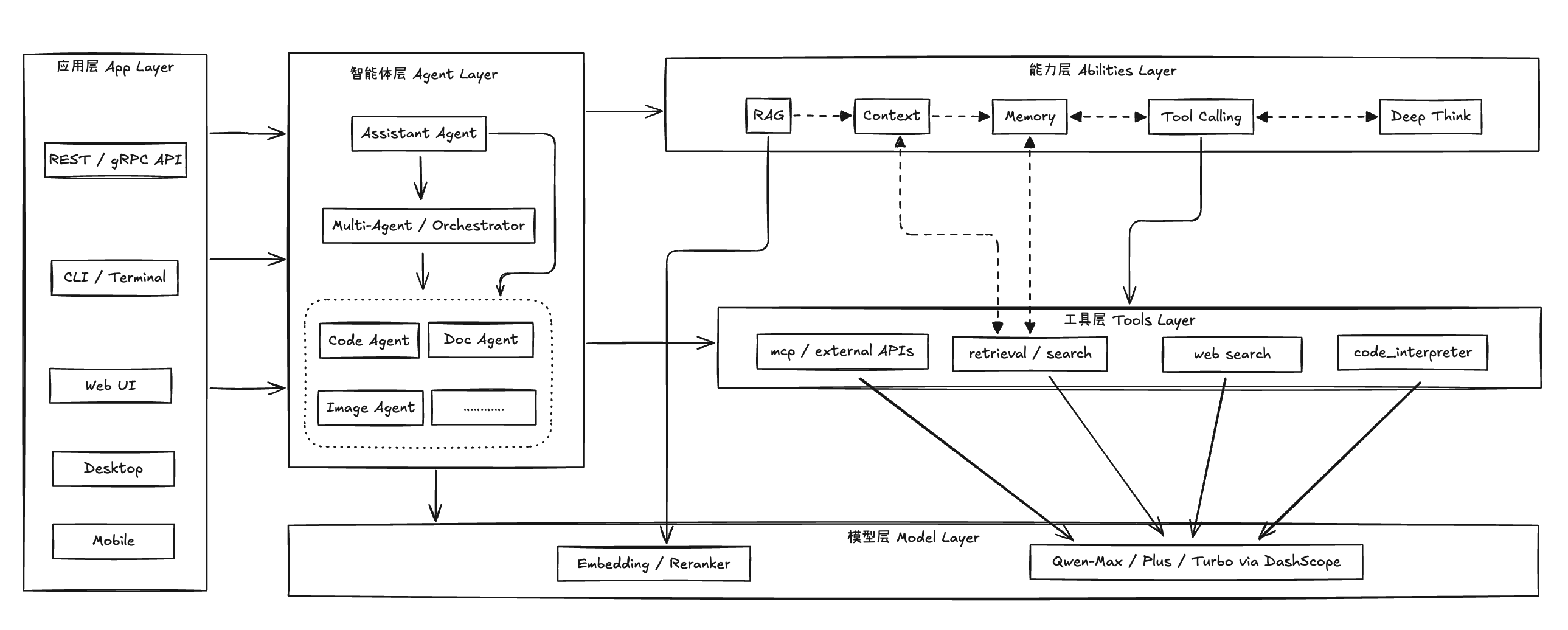
🔷 整体架构图

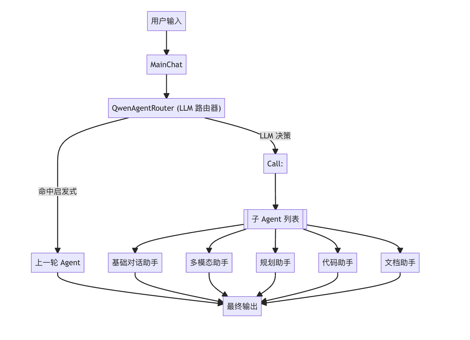
🔷 核心链路图

2. 核心组件说明
2.1 QwenAgentRouter(路由器)
路径:agents/core/routing/router.py
职责:
- 继承 FnCallAgent → 让 LLM 决策
- 继承 MultiAgentHub → 持有子 Agent 队列
- 强制输出格式 Call:
- 通过 stop=[’\n’] 限定只读第一行
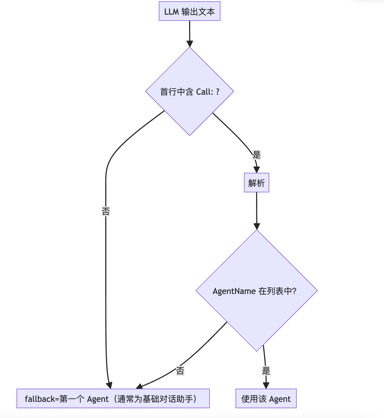
🔷 QwenAgentRouter 内部逻辑图

2.2 子 Agent 类型
| Agent 名称 | 文件 | 能力 |
|---|---|---|
| 基础对话助手 | agents/chat/basic_chat_agent.py | 通用问答、兜底 |
| 多模态助手 | agents/multimodal/image_agent.py | 图像识别、图像生成 |
| 规划助手 | agents/planning/planning_agent.py | 多步骤工作流拆解 |
| 代码助手 | agents/code/code_agent.py | 代码执行、调试、生成 |
| 文档助手(可扩展) | 自定义 | 文件阅读、检索、翻译 |
3. 消息流与路由流程(核心链路)
🔷 路由行为时序图

4. 路由关键逻辑图例
4.1 启发式判断流程

4.2 历史消息注入 Call:(提示增强)

4.3 LLM 决策 Agent

4.4 子 Agent 执行与响应回写

5. 工具编排(call_sub_agent)
call_sub_agent 将“调用另一个 Agent”抽象成工具调用,使规划 Agent 在同一轮内调用多个 Agent。
🔷 call_sub_agent 工作流图

6. 底层设计原理(Why)
6.1 为什么让 LLM 做路由?

✔ 易维护
✔ 可扩展
✔ 修改 Prompt 即可调整策略
6.2 为什么要显式注入 “Call: name”

6.3 为什么要启发式兜底?

原因:
- 避免浪费模型调用
- 用户意图明确
- 保证多轮一致性
7. 扩展新 Agent 的完整接入流程(含示意图)
7.1 步骤图

7.2 最小可用的新 Agent 模板
class BlogAgent(FnCallAgent):
name = "博客助手"
description = "负责博客理解与生成"
def __init__(self):
super().__init__(
system_message="你是博客专家…",
llm=qwen_llm,
function_list=[blog_search, blog_summary]
)
8. 已知局限与未来增强方向(图例增强版)
8.1 当前局限图例

8.2 可增强方向
- 引入意图分类器 + LLM 双路由策略
- 增加正则校验、自动重试
- 在消息 metadata 保存 agent_name
- 增加路由日志、统计、调优能力
- 将规划 Agent 全面接入路由列表
9. 关键文件总结
agents/
core/routing/router.py # 路由器
routers/main_chat_router.py # 主入口
chat/basic_chat_agent.py # 基础对话助手
multimodal/image_agent.py # 多模态助手
planning/planning_agent.py # 工作流规划助手
code/code_agent.py # 代码助手
tools/
orchestration/agent_call.py # 子 Agent 调度工具